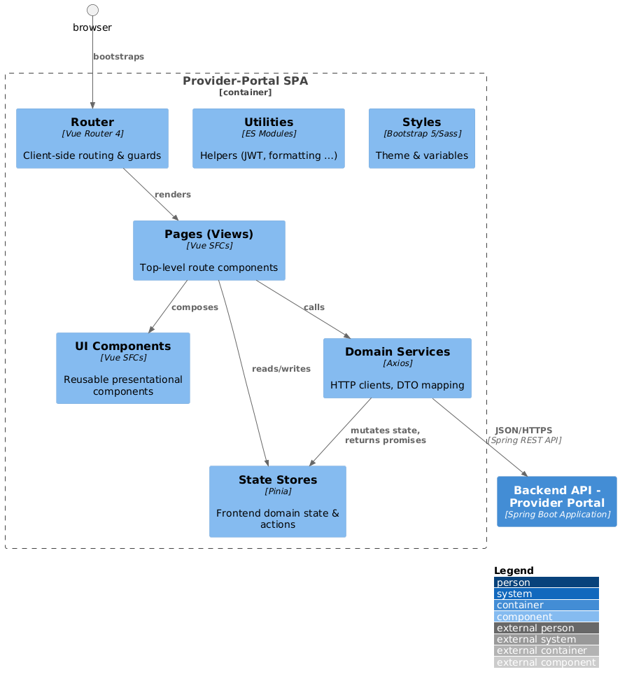
Overview
Overview (C4 Component)

Routing
| Aspect | Explanation |
|---|---|
| Router instance | createRouter() + createWebHistory() with linkActiveClass: 'active'. |
| Structural decomposition | One file (src/router/index.js) centralises• route table definition • global navigation guard • export of the router instance. |
| Dynamic root redirect | The / route computes the target at run-time:if role === 'PROVIDER' → /providers/{opsCode} else `/home``. |
| Public vs. protected routes | Routes carry meta.requiresAuth. The guard checks authStore.accessToken and authStore.user. |
| Role-based access control (RBAC) | Each protected route lists allowed roles in meta.roles.The guard compares the user’s first role ( roles[0]) and rejects with a root redirect otherwise. |
| Login / Register bypass | If an authenticated user navigates to /login or /register, the guard forwards them to their role landing page. |
| Logout edge case | authStore.isLoggingOut short-circuits the guard to avoid redirect loops during sign-out. |
| Lazy evaluation of params | Dynamic segments for business identifiers/rfq/:year/:sequence/providers/:operationalCode/sngs/edit/:id Pass props: true where the page expects typed params. |
| Wildcard fallback | /:pathMatch(.*)* → /login ensures unknown URLs go to the login page. |
Site Structure
| Route name | Path pattern | Allowed roles (checked in meta.roles) | Responsibility / key behaviour |
|---|---|---|---|
| Root | / (redirect) | n/a | Computes landing page at run-time: PROVIDER → /providers/{opsCode}; internal users → /home. |
| LoginPage | /login | Public | Email + password sign-in, loads user profile & pushes role dashboard. Bounces authenticated users away. |
| RegisterPage | /register | Public | Self-registration; optional provider flag + company name. Shows validation and “user exists” 409 handling. |
| HomePage | /home | ES_ADMIN, ES_USER | Internal dashboard → provider discovery & RFQ creation wizard. Includes rich filter panel, Pinia filter persistence, base64-encoded tech-spec search. |
| AdminPanelPage | /admin | ES_ADMIN | Back-office for pending user registrations. Fetches users & provider codes; embeds UsersTable. |
| EditProfile | /edit-profile | Authenticated | Allows any logged-in user to change password (client-side validation via passwordService). |
| MyRfqPage | /rfqs | ES_ADMIN, ES_USER, PROVIDER | List + filter switch (“My requests”) over all RFQs. Delegates to RequestForQuotationsTable. |
| RfqCreationPage | /rfq/create | ES_ADMIN, ES_USER | Multi-step form that assembles RFQ payload (items table, tech-spec badges). Uses ConfirmationModal before POST. |
| RFQViewEditPageES | /rfq/:year/:sequence | ES_ADMIN, ES_USER, PROVIDER | Full RFQ CRUD & quoting portal. • Internal users: edit, withdraw, award quotes • Providers: create/view/withdraw own quote. |
| ProviderCompanyProfile | /providers/:operationalCode | all auth | Company master-data page (address, contact, countries of operation). Offers navigation to SNG list & evaluations. |
| SngPage | /providers/:code/sngs | ES_ADMIN, ES_USER, PROVIDER | Shows all SNG trucks of provider, plus add / edit / soft-delete via SngCard. |
| SngCreationPage | /providers/:code/sngs/create/providers/:code/sngs/edit/:id | same as above | Large form for truck details, antennas & tech specs. Re-used for create and update. |
| EvaluationPage | /providers/:code/evaluation | ES_ADMIN, ES_USER | Displays average ratings & trend icons; modal to submit new evaluation. |
Services & Stores
| # | Service module | Core responsibility (wrapped backend end-points) | Coupled Pinia store(s) | Typical lifecycle in UI | Why it is important | |
|---|---|---|---|---|---|---|
| 1 | auth.service.js | POST /auth/login, POST /registrationRequests, POST /auth/logout | ─ | Used only from auth.store actions login/register/logout. | Single source for OAuth2/JWT exchange; keeps page code ignorant of REST details. | |
| 2 | common.service.js | GET /common/countries | ─ | Called ad-hoc by Home, Provider, RFQ & SNG pages for drop-downs. Caches nowhere. | Pure utility; no token header → public call so the app still renders unauthenticated screens. | |
| 3 | evaluation.service.js | GET …/evaluations/categories `GET | POST /providers/{code}/evaluations\ | auth.store (for token) | Fetch on EvaluationPage mount; POST inside modal. | Encapsulates complex authorization header logic and hides URL stitching. |
| 4 | notification.service.js | GET /notifications (+ query) PATCH /notifications/{id} | auth.store | Used only by notifications.store. | Keeps websocket store “thin”: store focuses on state & STOMP, service on REST persistence. | |
| 5 | password.service.js | local regex validation helpers | ─ | Used client-side only in Register & EditProfile pages. | Business rule centralisation (min 8 chars, 1 upper, etc.) – avoids duplication in several forms. | |
| 6 | providers.service.js | CRUD + list/filter for providers (/providers) | auth.store | • HomePage filter panel → getSortedProviders • ProviderProfile edit → updateProvider | Bridges backend “provider” bounded context; injects token and query params assembling. | |
| 7 | quote.service.js | Quote CRUD, award / withdraw (/quotes & sub-resources) | auth.store | • RFQViewEditPage (provider view) uses create/update/withdraw • Same page (ES user) uses awardQuote | Implements full quote state machine on client; pages only deal with returned DTO. | |
| 8 | requestForQuotation.service.js | RFQ CRUD (/requestForQuotations) incl. status PATCH | auth.store | • RfqCreationPage → createRfq • MyRfqPage list → getAllRFQs • RFQViewEditPage edit / withdraw | Front-end counterpart of your RFQ backend module; responsible for versioned URL construction. | |
| 9 | sng.service.js | CRUD trucks (/trucks, /providers/{code}/trucks) | auth.store | • SngPage list • SngCreationPage create/update/delete | Masks slightly different provider-scoped & global URLs; enforces auth header. | |
| 10 | specifications.service.js | GET /technicalSpecifications | auth.store | Fetched once by HomePage and SngCreationPage then stored in local component state. | Provides master-data for all spec drop-downs ⇒ single call instead of scattering constants. | |
| 11 | users.service.js | Pending registration list, PATCH user, GET /users/me | auth.store & users.store | • AdminPanel polls getPendingRegistrations • auth.store.loadUserProfile() uses getMe | Gives both admin screens and auth-boot sequence the same user DTO source. |